The content is published under Creative Commons Attribution 4.0 International license (CC BY 4.0).
Reviewed Article:
Columella’s Wine: a Roman Enology Experiment
The study of archaeological and written sources made it possible to commence an extensive research project on Roman viticulture, starting in 2013 on the slopes of Mount Etna, in Sicily (Indelicato, Malfitana and Cacciaguerra, 2017). The general aim is to thoroughly examine the knowledge of the Roman wine production cycle in the period between the first century BC and the second century AD, when wine production turned into an identifiable “industry”. The first result of these experiments was the creation of a vineyard (See Figure 1) which, after reaching its third year of life, in September 2016, provided its first harvest (around 20kg). This suggested to plan, for the following year – 2017, a wine-making experiment to understand what were the enological processes that transformed grapes into wine, today almost totally unknown.
Introduction
Anus iacere vidit epotam amphoram, Adhuc Falerna faece ex testa nobili Odorem quae iucundum late spargeret. Huncpostquamtotisavidatraxitnaribus: «O suavis anima. quale te dicambonum Antehacfuisse, tales cum sintreliquiae?» Hoc quo pertineat, dicet qui me noverit.
This (see quote) is a famous fable from Phaedrus (Fabularum Phaedri, Liber III, Anus ad amphoram) a Roman writer, author of famous fables and active in the first century AD. The protagonist, an elderly woman, finds by chance an empty amphora which, however, still smells of wine. She then asks herself what perfume and what taste had the wine that left such a good smell! For centuries, it has not been possible to answer this question: we do not know the taste or smell of Roman wine (Bouvier, 2000, pp.115-116). We do not know, precisely, which enological technique was used. The experiments that will be exposed here, started from these questions and, in some way, they allowed to give a plausible answer to the woman of Phaedrus' fable.
Sources
Written Sources
In addition to Phaedrus’ fables, among the many written sources available from the Roman antiquity, this study has used the particular category of authors so called Scriptores rei rusticae (agriculture writers). Under this name, since the Renaissance, treatises of authors such as Cato, Varro, Columella and Palladius have been collected. Their works offer a quite broad picture of the agriculture general situation from the second century BC to the first century AD (Kolendo, 1980). Moreover, it is no coincidence, that in this same period, were also built the first villae designed for intensive agricultural production and archaeologically attested, above all, in Latium and Campania. For the purposes of this research, we have referred in particular to Columella’s text, who wrote an excellent agriculture technique “handbook”: De Re Rustica.
Archaeological Sources
Furthermore, in order to design and carry out the experiments, archaeological data, relating to wine production in Roman world on the Italian peninsula, were analyzed. In fact, starting from the end of the Roman Republican age (first century BC) it is possible to recreate the entire wine production chain from the vineyard to production, trade and consumption. The Italian territory provides us with archaeological evidences related to every step of wine production: amphorae of course, but also residues studies in transport containers contribute to the knowledge of the Roman wine (Arobba, et al., 2014). Even agricultural tools (White, 1967; 1975), remains of vineyard plants and, moreover, of vine roots1 . The consumption phase is proved by the discovery of public places (the Romans’innssuch as cauponae and thermopolia,) and private rooms (triclinia, the dining rooms). Transportation means, not directly reported by the excavations, have left traces in the images of reliefs and mosaics. This kind of source enables the reproduction of “technical gestures”: in fact, numerous marble reliefs show representations of the various operations from harvesting to crushing the grapes (Tchernia and Brun, 1999, pp.68-76). Even mosaics and frescoes remind us of the various working operations in fields such as fruit harvesting and the use of agricultural tools.
Ethnography
However, many other sources have been used to carry out the project from vine planting to wine preparation (See Figure 2). In particular, the ethnographic study of the viticultural and enological practices developed in vineyards in the shadow of Etna, until only a few decades ago proved very useful (Costa, 1861, pp.103-118).
Questions on roman wine
Roman winemakers probably ignored the biochemical mechanisms underlying the transformation of must into wine (Peña Cervantes, 2010, pp.31-33; Thurmond, 2017, pp.174-178) despite having a good understanding of the technology but not the scientific reasons for fermentation. Proof of this is that Columella, who left us an exceptional compendium of agronomic sciences, recognized until the 19th century, almost does not speak about the transformation processes of grapes into wine. Even other agronomists, despite being very clear in their descriptions of the agricultural works, are very reluctant and say almost nothing about wine making operations.
This is why, at this point, there were many questions on Roman wine to be answered, especially with regard to the enological aspects: what data does archaeology provide to recreate the work in the cellar after grapes were harvested? Are the scarce indications of written sources reliable? The ceramic containers used, how were they prepared? Do coatings affect fermentation? Do they alter the taste of wine? Do they improve it?
Roman wine experimental production
The Protocol
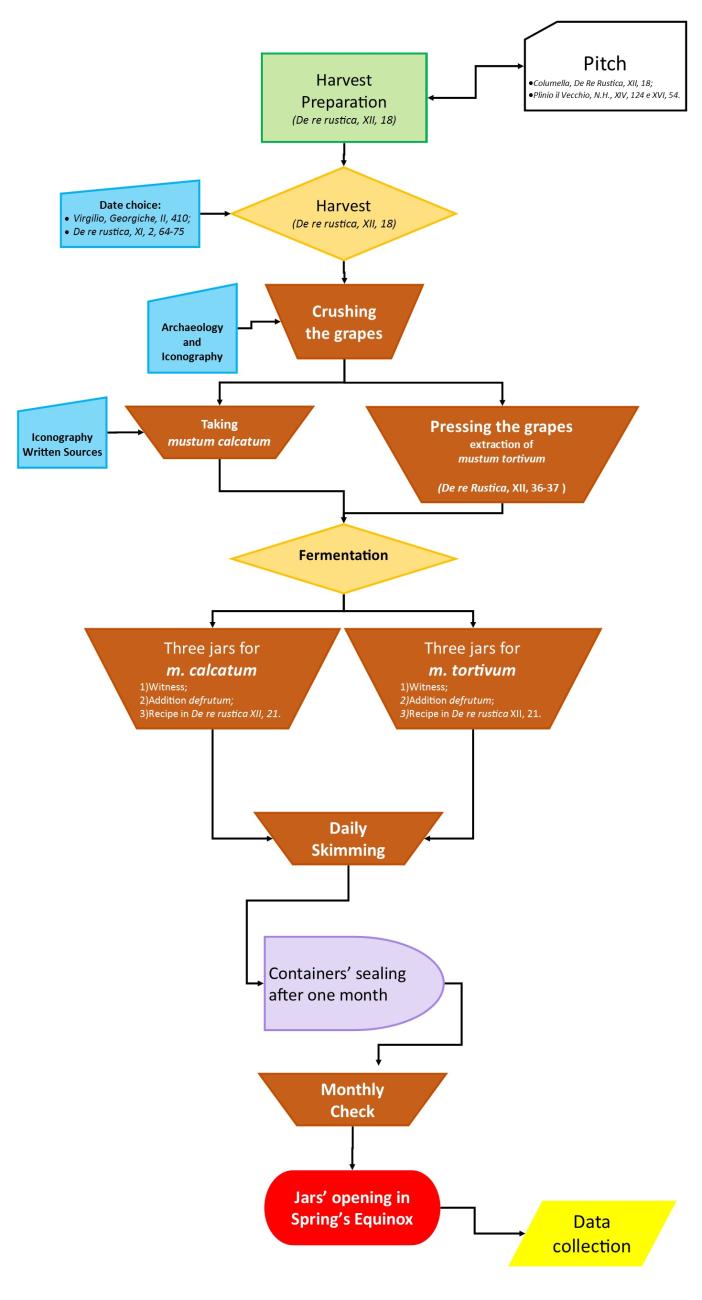
To answer these questions, an experimental flow chart-like protocol was prepared in which different shapes were used depending on the type of action required. In particular: the rectangle for the elaboration phase, the rhombus for the waiting/decision making phase; the isosceles trapezoid shape for manual operations; the one side-rounded rectangle for the waiting phases; the two sides-rounded rectangle for the final phase; finally, the parallelogram for the data collection phase (See Figure 3). In summary, the process can be divided into four phases: 1) Preparation of the vintage; 2) Operation on the grapes; 3) Operation on the must; 4) Data collection.
Harvest preparations are very well described by Columella (De Re Rustica, 12.18). He also describes the operations on the bunches (ibid., 12.18, 12.36-37) in particular the grape pulps pressing, while the crushing phase is known through iconographic representations. The entire phase of operations on the must was ethnographically recreated, by hypothesis, by comparing the same operations carried out by the peasants in the Sicilian countryside until the mid-20th century (Biundi, 1852).
The Pilot Experiment
After preparing the protocol, a pilot experiment was started, to verify and clarify some technical aspects, namely the preparation of wine vessels; the pressing technique; the must collection; the methods of fermentation.
Preparing the vintage: pitching the dolia
As indicated by Columella (De Re Rustica, 12.18), the harvest preparations must begin, at least, 40 days before the expected harvesting date to allow the correct vessel pitching (picatio). At the beginning of August 2017, therefore, two small dolia2 , shaped following a Roman dolia model (White, 1975, p.144, Fig. 40), were covered with pitch (See Figure 4) according to Columella's instructions and as represented in later mosaic iconography.
But what did the Romans mean by the word “pix”? To answer this question, we started with Pliny the Elder’s text (Naturalis Historia, 16.52-53) which describes the preparation methods of the best quality of pitch then known: the Pix Bruttia, that was the pitch produced in the Bruzio mountains, today's Calabria, a region of southern Italy and once the centre of Magna Graecia. There are also numerous epigraphic proofs of the term pix (to learn more about the lexical question, see André, 1964): in particular on containers for its transport, found in Campania and Calabria (De Caro, 1985; Sangineto, 2013). Despite the numerous written evidences of the term, it is actually difficult to establish what pitch was really used to coat the wine vessels. In this regard, numerous archaeometric analyses have been carried out in various sites in the Mediterranean where the presence of ceramic containers coated with pitch is attested to (Dorrego, Carrera and Luxán, 2004; Orengo, et al., 2013). For the purposes of this work, a fundamental archaeological context is that of Oplontis, a suburb of the ancient Pompeii. Here, in the so-called Villa B of Lucius Crassius Tertius, many wine amphorae were found resting on the walls and upside down (Malandrino, 1977). On the neck they showed traces of an organic residue with a resinous odor. Chemical analyses established that it was a conifer resin extracted by pyrolysis (Piccioli, et al., 1979). Comparing the data of this and other numerous Mediterranean contexts with literary data, it was possible to identify the pix as the modern “pine tar” which is still used today in many ways, often very different from the ancient ways.
Vintage 2017
After coating, and a few hours before the harvest, in September 2017, the vessels were washed with sea water and sprinkled inside with ash (as suggested by Pliny, Nat. Hist., 14.134). Then, we proceeded to harvest the grapes from the experimental vineyard; approximately 80 kg of grapes were harvested, of different varieties with white and mainly red grapes (about 80% of the total).
After the harvest, the crushing by foot (calcatio) began, according to what it was possible to reconstruct from the iconographic sources (See Figure 5). A total of about 50 litres of must were produced: of these, 25 litres of only mustum calcatum (exclusively extracted by crushing) were collected in the two previously set up small dolia.
Fermentation in dolia
At this point, the must produced was collected in wine tanks (See Figure 6) pending the start of fermentation; it is, perhaps, the most delicate phase of the entire cycle and it is quite complex. The pressing scenes represented in numerous mosaics (mostly from a later period) (Brun and Balmelle, 2005) show that the mustum calcatum was collected in a small tank, called lacus, and transferred into the dolia after a first fermentation, or it was directly transferred into the dolia, where, anyway, fermentation took place. In the latter case, we would talk today of vinification “in white” since the must and the pomace are not macerated together (Brun, 2003, pp.58-59). This was probably the most widely used technique by the Romans.
Proof of this comes from archeology, namely the Vesuvian area and, specifically, Villa della Pisanella (See Figure 7), discovered a few kilometers from Pompeii (Pasqui, 1897). There was a residential part and a part for productive activities including a wine press and a wine cell with eighty-four dolia defossa (underground vessels where the wine was stored). The villa, discovered in 1876, was inhabited from the first century BC until the Vesuvius eruption in 79 AD. It is the best example of a Roman villa rustica (devoted to agricultural activities) and it is the only one in which it was possible to recognize the crushing and pressing system, the must collection basin, the canalization system and the wine cellar with the dolia defossa. Its conformation suggests that crushing and pressing could take place in the same environment (calcatorium). The must produced flew into the lacus through a hole in the retaining wall, and from there it was sent, via an underground channel, to the wine cellar where the dolia were located (Rossiter, 1981, p. 348). This system is perfectly suitable to the above-described vinification “in white”.
The collected must, therefore, was filtered twice a day for a month with the trulla, a kind of sieve made of bronze (Cato, De Agricultura, 26) to remove the impurities that emerge during the first phase of fermentation, known as “tumultuous”. Subsequently, in October 2017 we proceeded to seal the dolia’s lids with clay (Columella, De Re Rustica, 12.39.2) (See Figure 8). After five months, at the spring equinox in 2018, the jars were opened, to decant the product and eliminate the large residue that had formed.
The Wine
A few weeks after decanting, the wine was bottled and tasted for the first time (See figure 9). The wine - produced according to the “Roman method”, recreated thanks to the experimental protocol described above - has an orange-red color, and a very intense and “smoked” smell (due to the pitch, obviously). Its taste is acidulous and sharp, quite tasty with a strong toasted aftertaste. It has, moreover, a very strange consistency as compared to modern wines. The pitch’s “smoky” taste stands out and covers the other tastes. Perhaps it is precisely for this reason that ancient sources speak little, or nothing, about enological processes by leaving entire chapters on the ways of flavouring wine.
What certainly influences the wine taste is the dilution ratio between the pitch spread on the vessel’s inner surface and the amount of liquid collected in the vessel itself: in fact, the ratio in the large containers used in Roman villas - which have a capacity of about 800 litres - was lower and, certainly, the pitch after taste, although detectable, was certainly weaker. This is likely due to the use of much smaller containers than the large dolia and, therefore, the ratio between content and quantity of pitch, in our case, is higher3 .
Finally, the presence of pitch also influenced the conservation capacity of wine, because of the antiseptic properties liberated to neutralize the action of the bacteria responsible for the wine transformation into vinegar (Peña Cervantes, 2010, p.32). This suggests that, despite most of the wine produced in Roman times, it was likely only meant for annual consumption due to the difficulty of aging it, and the great market demand for it. There were wines capable of lasting for a long time and this was, almost certainly, due to the addition of must concentrates or special ingredients (Tchernia and Brun, 1999, pp.118-133).
Conclusions and research perspectives
To conclude, having obtained a drinkable wine, which has not suffered the effects of ageing despite the smoky after taste, a number of results have been confirmed:
- the validity of the technique described in literature;
- the hypothesis, put forward thanks to ethnographic comparisons, are suitable to produce wine;
- it is also clear, the processes recreated via archaeological (iconographic and material) sources are effective;
- the materials used were suitable for wine production.
The experiment, however, also raised some important questions that could be answered by continued research. We do not know, for example, how the decanting process was carried out. Were pumps or smaller vessels used to draw wine into the dolia? And how can this method be reconciled with the need to not make the wine turbid? Furthermore, a fundamental question concerns the process of re-pitching the wine vessels. It is known that the vases were pitch-coated every year (Columella, De Re Rustica, 12.18.5-7); in fact, since the pix is extremely soluble in alcohol, this practice was essential to clean up the vase, but also to make it waterproof again. But, how were the dolia re-coated? Columella speaks of particular “ferreae lampades” (ibid.) used to heat the ceramic containers and dissolve the old pitch, but, unfortunately, we do not know how these tools were made and, therefore, we are trying to understand how to proceed with a second pitching.
Finally, the vinification “in white” was addressed: this does not mean that Roman wines were all white, far from it. There were wines of different colors, which require different vinification techniques - how were they obtained? Is it possible to recognize the traces of these different techniques in the archaeological records?
The project raises therefore new questions that could be answered in the near future by further developing the protocol described here.
- 1Although in Pompeii it was possible to perform the plaster casts of the vine roots in some urban vineyards (Jashemsky, 1973), it is impossible, however, to recognize the vine type, since a great DNA mixing took place from the Roman period to present. This is why modern vine varieties differ a lot from the old ones we know for the descriptions made by Roman agronomists. Therefore, the types of vines used in this experiment are the most ancient and, by now, “indigenous” ones in Sicily which date back, at most, to the 16th century. In particular, the Nerello Mascalese, a grape selected precisely in the territory where the experiment of planting the vineyard was carried out (Indelicato, Malfitana and Cacciaguerra, 2017).
- 2The dolium (plural dolia) was a large terracotta container for liquids, globular in shape, with a height between 1.50 and 1.60 meters and a width greater than 1.50 meters at the point of maximum expansion. Its capacity could exceed 1000 liters and was mainly used for the storage of wine and oil in the production places (White, 1975).
- 3In geometry, in fact, as the size of a solid increases, the surface/volume ratio decreases.
Country
- Italy
Bibliography
André, J., 1964. La résine et la poix dans l’antiquité: technique et terminologie. L’Antiquité classique, 33(1), pp.86–97.
Arobba, D., Bulgarelli, F., Camin, F., Caramiello, R., Larcher, R. and Martinelli, L., 2014. Palaeobotanical, chemical and physical investigation of the content of an ancient wine amphora from the northern Tyrrhenian sea in Italy. Journal of Archaeological Science, 45, pp.226-233.
Biundi, G.,1852. Sulla coltivazione della vite e manifattura dei vini in Sicilia. Palermo: Biondo Editore.
Bouvier, M., 2000. Recherches sur les gouts de vins antiques. Pallas, 53, pp.115-133.
Brun, J.-P. 2003. Le vin et l'huile dans la mediterranee antique: viticulture, oleiculture et procedes de transformation. Paris : Errance.
Brun, J.-P. and Balmelle, C., 2005. La vigne et le vin dans la mosaïque romaine et byzantine. In: H. Morlier, ed. Mosaïque gréco-romaine IX. Collection de l'École française de Rome, 352. Rome: École française de Rome. pp.899-921.
Cato. De Agricultura. Translated by L. Canali and E. Lelli, 2000 [L’Agricoltura]. Milano: Mondadori.
Columella. De Re Rustica. Translated by R. Calzecchi Onesti, 1977 [L'arte dell'agricoltura e Libro sugli alberi]. Torino: Einaudi.
Costa, S., 1861. Relazione del podere modello piantato a vigneto nell’ex contea di Mascali in Sicilia. Giornale della commissione per l’agricoltura e la pastorizia per la Sicilia, 1861, pp.103-118.
De Caro, S., 1985. Anfore per pece del Bruzio. Klearchos, 27(105-108), pp.21-32.
Dorrego, F., Carrera, F. and Luxán, M.P., 2004.Investigations on Roman amphorae sealing systems, Materials and Structures, 37(5), pp.369-374.
Indelicato, M., Malfitana, D. and Cacciaguerra, G., 2017. The Archaeology of Wine in Italy: a Sicilian experiment. In: R. Alonso, J. Baena and D. Canales, eds. Playing with the time. Experimental archaeology and the study of the past. Madrid: Servicio de Publicaciones de la UAM, pp.321-325.
Jashemsky, W.F., 1973. The Discovery of a Large Vineyard at Pompeii: University of Maryland Excavations, 1970. American Journal of Archaeology, 77(1), pp.27-41.
Kolendo, J., 1980. L’agricoltura nell'Italia romana: tecniche agrarie e progresso economico dalla tarda repubblica al principato. Roma: Editori Riuniti.
Malandrino, C., 1977. Oplontis. Napoli: Loffredo.
Orengo, H.A., Palet, J.M., Ejarque, A., Miras, Y. and Riera, S., 2013. Pitch production during the Roman period: an intensive mountain industry for a globalised economy? Antiquity, 87, pp.802-814.
Pasqui, A., 1897. La villa pompeiana scoperta alla Pisanella presso Boscoreale. Monumenti Antichi dei Lincei, 7. Roma: Tip. della R. Accademia dei Lincei. pp. 397-554.
Peña Cervantes, Y., 2010. Torcularia: la producción de vino y aceite en Hispania. Tarragona: Institut Catala d’Arqueologia Classica.
Phaedrus. Fables. Translated into English verse by Christopher Smart, 1913 [The Fables of Phaedrus]. London: G. Bell and Sons, Ltd.
Piccioli, G., Addeo, F., Barlotti, L., Boffa, G., Di Luccia, A. and Malorni, A., 1979. Costituenti acidi di una oleoresina di conifere rinvenuta in anfore vinarie durante gli scavi archeologici di Oplonti. Annali della Facoltà di Scienze Agrarie dell’Universitàdegli Studi di Napoli - Portici, 13 (series 4), pp.144-148.
Pliny the Elder. Naturalis Historia. Translation directed by G.B. Conte, 1982-88 [Storia naturale, 5 vol. in 6 tomes). Torino: Einaudi.
Rossiter, J., 1981. Wine and Oil Processing at Roman Farms in Italy. Phoenix, 35(4), pp.345-361.
Sangineto, A.B., 2013. Roma nei Bruttii. Città e campagne nelle Calabrie romane. Rossano (CS): Ferrari Editore.
Tchernia, A. and Brun, J.-P., 1999. Le vin romain antique. Grenoble: Glénat.
Thurmond, D., 2017. From vines to wines in classical Rome: a handbook of viticulture and oenology in Rome and the Roman West. Boston: Brill.
White, K.D., 1967. Agricultural implements of the Roman world. Cambridge: Cambridge University Press.
White, K.D., 1975. Farm equipment of the Roman world. Cambridge: Cambridge University Press.
